製品リリース
2017年05月26日
MAX17542G
42V、1A、超小型、高効率、同期整流ステップダウンDC-DCコンバータ
高効率を実現する、FET内蔵、42V同期整流バックコンバータ
説明
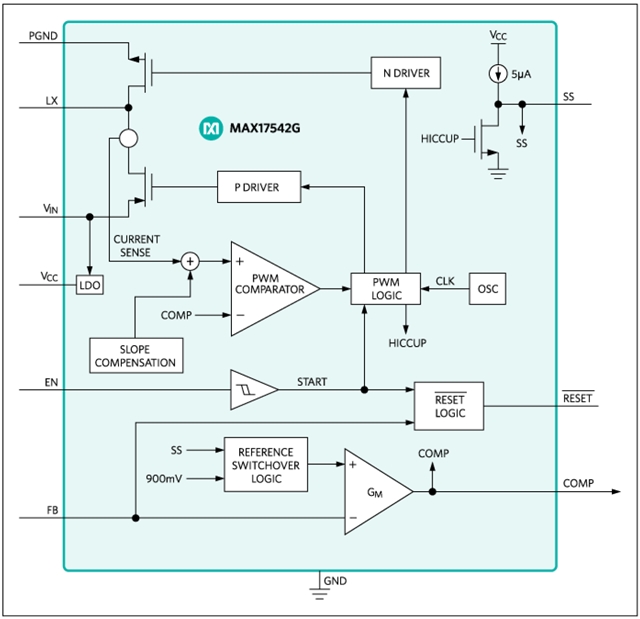
MOSFET内蔵、高効率、高電圧、同期整流ステップダウンDC-DCコンバータのMAX17542Gは、4.5V~42Vの入力で動作します。このコンバータは、最大1Aを供給可能で、0.9V~0.92 x VINの出力電圧を生成します。フィードバック(FB)電圧の精度は、-40℃~+125℃にわたって±1.7%以内です。
MAX17542Gは、パルス幅変調(PWM)のピーク電流モード制御を使用し、あらゆる負荷で600kHzの固定スイッチング周波数で動作します。このデバイスは、10ピンTDFNパッケージ(3mm x 2mm)で提供されます。シミュレーションモデルが利用可能です。
主な特徴
- 〇外付け部品および総コストを削減
・ショットキー不要の同期整流動作
・全セラミックコンデンサ、超小型レイアウト
- 〇DC-DCレギュレータの在庫数を削減
- ・広入力電圧:4.5V~42V
- ・可変出力:0.9V~92%VIN
- ・供給電流:最大1A
- 〇消費電力を低減
- ・ピーク効率:90%以上
- ・シャットダウン電流:0.9µA (typ)
- 〇過酷な産業環境で信頼性の高い動作
- ・ヒカップモード電流制限、シンク電流制限、オートリトライ起動
- ・出力電圧監視内蔵(アクティブローRESET端子)
- ・設定可能なEN/UVLOスレッショルド
- ・可変ソフトスタートとプリバイアス起動
- ・動作温度:-40℃~+125℃
-
アプリケーション/用途
基地局、VoIP、テレコム
バッテリ駆動機器
汎用PoL (ポイントオブロード)
ホームシアター
HVACおよびビル制御
産業用プロセス制御
ブロック図

仕様

製品の購入は ザイコストア から










