製品リリース
2017年05月09日
SMA6824MH

概要
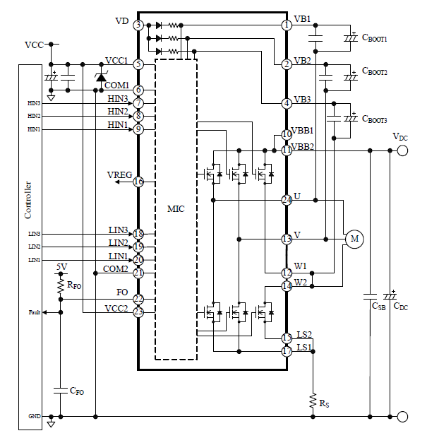
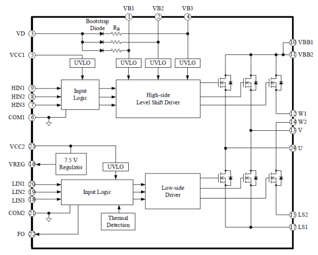
SLA/SMA6820MHシリーズは、スイッチング素子、プリドライブICおよび制限抵抗付きブートストラップダイオードを1パッケージにした、高圧3相モータ用ドライバICです。
パッケージはZIP24のフルモールドタイプとアルミ放熱版付きタイプを採用し、実装条件に応じてリードフォーミングも選択できます。
小~中容量モータのインバータ制御に最適です。
アプリケーション
・洗濯乾燥機のファン・ポンプ駆動
・エアコンのファンモータ駆動
・空気清浄機・扇風機のファンモータ駆動
主要スペック

備考
SLA/SMA6820MH Series
Package
SLA: ZIP24 (Heatsink Type)
SMA: ZIP24 (Fully Molded Type)

代表回路例

内部回路図

端子接続図

製品の購入は ザイコストア から









