製品リリース
2017年04月13日
SLA6826MH
SLA/SMA6820MHシリーズは、スイッチング素子、プリドライブICおよび制限抵抗付きブートストラップダイオードを1パッケージにした、高圧3相モータ用ドライバICです。
パッケージはZIP24のフルモールドタイプとアルミ放熱版付きタイプを採用し、実装条件に応じてリードフォーミングも選択できます。小~中容量モータのインバータ制御に最適です。
パッケージ
.png)
パッケージ名:ZIP24(SLA-24)
アプリケーション
・洗濯乾燥機のファン・ポンプ駆動
・エアコンのファンモータ駆動
・空気清浄機・扇風機のファンモータ駆動
特徴
・ブートストラップダイオード内蔵(制限抵抗22 Ω)
・CMOS(3.3V、5 V系)入力レベル対応
・フォルト出力(FO端子)
・7.5 Vレギュレータ出力
・端子部Pb(鉛)フリー
・保護機能
電源電圧低下保護機能
ハイサイド(UVLO_VB):自動復帰
ローサイド(UVLO_VCC):自動復帰
過熱検知機能(TD):フォルト出力
主要スペック
-2.png)
備考
SLA/SMA6820MH Series
Package
SLA: ZIP24 (Heatsink Type)
SMA: ZIP24 (Fully Molded Type)
-3.png)
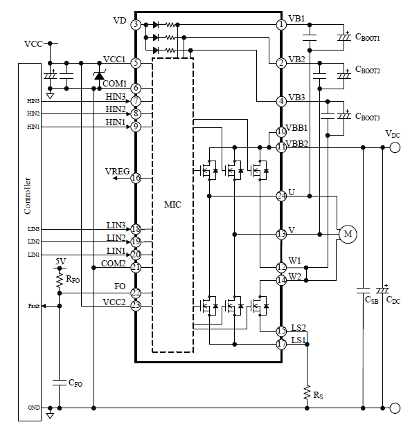
代表回路例
-4.png)
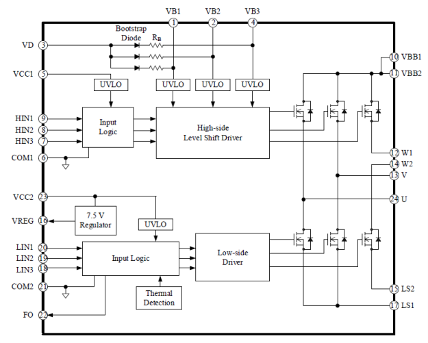
内部回路図
-5.png)
端子接続図
-6.png)
購入は こちら から
お問い合わせは こちら から









